春华秋实——呼和浩特市第一医院麻醉科医生参加自治区级竞赛取得佳绩
麻醉科医生参加自治区级竞赛取得佳绩喜报
呼和浩特市第一医院麻醉科拥有一支年轻有朝气、热心有力量的医护团队,在工作上他们兢兢业业,为了患者围术期的安全尽心竭力;工作之余他们还积极参加公益活动及学术交流,不断提升专业技能,同时大力开展健康科普宣教工作。
近日我院麻醉科医生参加了两场自治区级的竞赛并取得了优异的成绩。
王奋珍医生参加病例演讲大赛喜获三等奖2022年9月3日,“‘无痛有我、舒适同行’青年麻醉医师病例演讲大赛-内蒙古预选赛”在内蒙古饭店顺利举行。经过初赛的评选,来自全区各大医院麻醉科的11名青年麻醉医生参加了决赛。经过3个小时的激烈角逐后,我院麻醉科王奋珍医生表现优异,得到了与会专家的认可,最终获得总分第四名(三等奖)。


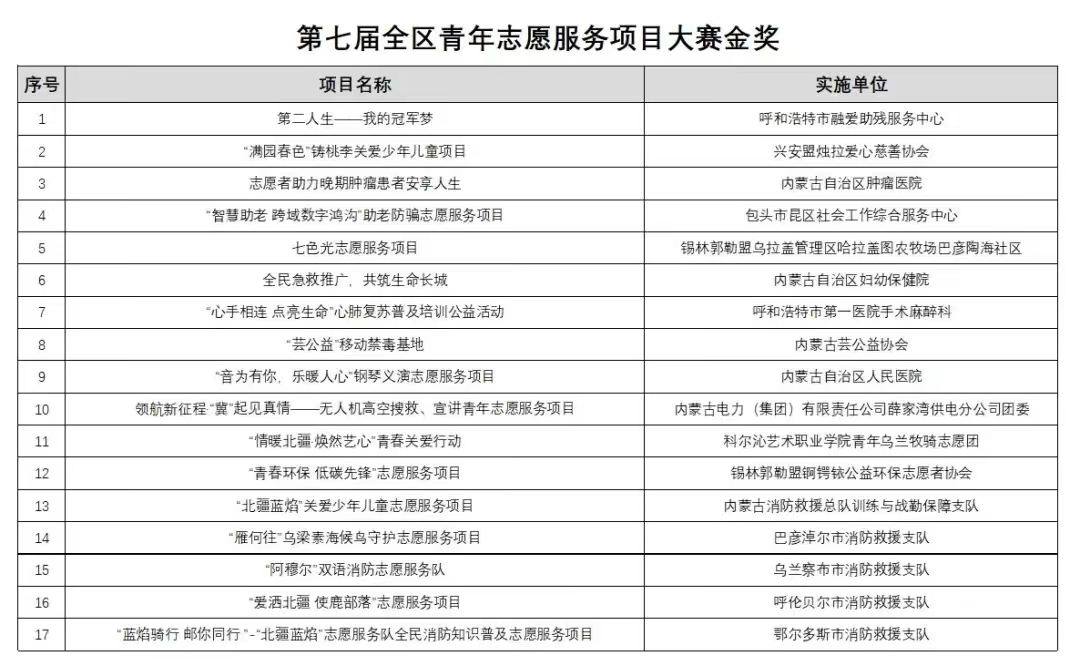
张鹏飞医生代表我院参加志愿者服务项目大赛路演喜获金奖为推动青年志愿服务事业和志愿服务组织发展,动员引导广大青少年和社会公众为实现中华民族伟大复兴的中国梦,建设靓丽内蒙古做出更大的贡献,第七届内蒙古自治区青年志愿服务项目大赛于2022年9月7-8日在呼和浩特市举办。

内蒙古自治区团委、自治区文明办、自治区民政厅、自治区教育厅、自治区生态环境厅、自治区卫生健康委、自治区乡村振兴局、自治区消防救援总队等单位相关负责人、参赛代表200余人参加了7日的开幕式。

本次大赛经过各盟市、高校团委和行业系统单位推荐,组委会初评、复评,最终76个项目脱颖而出,进入决赛路演。项目涵盖乡村振兴、环境保护、文明实践、关爱少年儿童、为老服务、阳光助残、卫生健康、应急救援与疫情防控、社区治理与邻里守望、节水护水、文化传播与旅游服务、法律服务与禁毒教育等领域。
9月8日,经过9个多小时的激烈角逐,最终我院麻醉科选送的“‘心手相连 点亮生命’心肺复苏普及培训公益活动”等17个志愿项目获得了金奖。
自2017年我院“心手相连 点亮生命”心肺复苏普及培训公益基地成立以来,以麻醉科医护人员为主体的志愿者服务团体牺牲了大量休息时间参与志愿服务,目前我们已累计举办心肺复苏培训百余次,培训学员万余人次;拍摄心肺复苏宣传公益视频三部,在呼和浩特电视台等多媒体平台播放,受众达十万人次。在奉献自我,服务公众的同时,我们的志愿服务项目也做大做强,得到了社会各界的认可。目前科室已获得2018、2020年两届中国心胸血管麻醉学会心肺复苏委员会十佳公益基地、2020年第五届内蒙古自治区青年志愿服务项目大赛优秀奖、2021年第二届内蒙古卫生健康行业优秀志愿者服务项目、2022年第七届内蒙古自治区青年志愿服务项目大赛金奖。作为志愿服务的主力讲师,张鹏飞医生还获得了2020年中国心胸血管麻醉学会心肺复苏委员会年度优秀讲师,2022年第三届内蒙古卫生健康行业优秀志愿者。
在今后的工作中,科室在做好本职工作的同时,继续积极参与公益事业,将“奉献、友爱、互助、进步”的精神在每一位志愿者心中扎根发芽,开出灿烂的公益之花。

附第七届青年志愿服务项目大赛获奖作品






